原標題:特別關注|化學品液貨船裝卸貨風險,你需要了解!
水上運輸是化學品液貨的主要危險化學品進出口運輸方式。但由于水上運輸環境復雜,海運危險化學品液貨在運輸過程中一旦發生事故,后果將非常嚴重。如2016年美國休斯敦船舶裝卸貨期間發生丙烯泄露事故。因此,對進出口化學品液貨船裝卸貨風險進行評估是非常必要的。本文著眼于化學品液貨船裝卸貨流程,采用失效模式與影響分析(Fault Mode and Effect Analysis, FMEA)方法對裝卸貨過程進行風險評估。
1、危險品海運裝貨流程
(1)裝貨開始
①通知岸方開始泵貨,并要求較低速率。應檢查如下項目:海運危險化學品液貨艙選擇,非預定裝貨的液貨艙也檢查,防止閥門開錯;液貨軟管或吊臂的工況;船員生活區、機艙和泵艙內的液貨氣體濃度;海面有無化學品痕跡;檢查透氣系統是否處于正常狀態。
②以上檢查完畢后,大副可通知岸方提高裝貨速率,直至正常為止。當達到預定的裝貨壓力時,還應按上述步驟進行逐項檢查,以防止壓力的提高可能出現的任何問題。
③在進行裝貨作業時,大副是船上的總指揮。具體操作由其他駕駛員和值班水手來承擔。
(2)裝貨期間
①在正常的裝載期間,作業由當班駕駛員和水手按照大副制定的裝貨計劃進行。
②進行必要的排壓載水工作。危險化學品進出口做這項工作時應避免出現不必要的縱傾和橫傾,并力爭將水排盡,尤其是在滿載的情況下,這一點更為重要。
③注意各艙空擋上升情況,作為值班駕駛員必須對當時裝貨速率、各艙裝貨種類、預定裝卸的數量和相應的空擋、當時已裝數量和空擋高度以及當時的船體正浮情況、吃水情況等做到心中有數。對裝貨有任何懷疑時,應隨時向大副匯報。
④值班駕駛員應與岸方負責人員保持有效的通信聯系。當發生任何應急情況時應立即通知岸上停止裝貨,并應采取其他有效的安全措施。
⑤有時岸方可能發生裝錯貨物品種事故。因此,有時會要求在裝貨開始不久,要進行測定進出口危化品貨物的比重和溫度,并與岸上提供的數據相對照,如有懷疑,應停止裝貨,直到弄清楚為止。
(3)平艙作業
①作為裝載的最后階段,平艙是最為繁忙而又必須謹慎進行的作業,如果粗心,就可能會釀成大的污染事故。
②值班駕駛員應清楚各艙留出的空擋。通常在大副制定的進出口危化品裝貨計劃中會明確地寫出來。在即將進行平艙作業之前,值班駕駛員首先要做的是通知岸方降低裝貨速率,并關閉其他貨艙閥門留待平艙,然后逐一貨艙進行平艙作業。在一般裝載即將到達規定的空擋高度時,應謹慎進行閥門操作,即先打開下個預定要進行平艙作業的液貨艙閥門,然后再關閉到了空擋高度的滿艙液貨艙的閥門。如果是手動閥門,還應提前一段時間。
③在裝載兩種危化品運輸以上貨物的情況下,應避免出現幾種貨物同時滿艙而來不及處理的局面。所采取的措施可以是保留一種貨物裝載平艙,而其他貨物暫時停止裝載,待第一種貨物裝載達到空擋后,再進行第二種、第三種貨物的裝載平艙尾工作。
2、卸貨流程
(1)卸貨開始
①安全檢查、貨物計量工作以后,大副制定卸載作業計劃,值班駕駛員按此計劃進行卸貨作業。
②首先按照要求做好準備工作,然后開/關妥當有關的閥門,最后通知機艙氣動貨泵開始卸貨。
③泵啟動正常后,大副或值班駕駛員應確認有關閥門處在開啟/關閉的正常狀態。首先開啟一個液貨艙的吸入閥進行卸貨,危險化學品進出口待船上建立正壓后再緩慢打開排出閥,這時船岸雙發檢查管系閥門是否有滲漏現象的發生,并待一切正常后,方可增加泵轉速,并同時打開旁通回流閥,防止因泵轉速增加而導致壓力過高。待泵達到所需的轉速時,根據港方管線的受貨能力,注視壓力表,調節回流閥至所需壓力。
④需多臺泵同時工作時,必須分別啟動,待一個泵正常運轉后再啟動下一臺泵。
⑤如果出現管路破損或錯誤操作閥門等原因以致發生向舷外溢液的事故時,應迅速使用應急手柄,馬上停止泵的運轉。還要注意,若此時正在壓水,則在停泵的同時,還需將海底閥迅速關閉。
⑥卸貨時應注意船舶的縱橫傾,并注意輸液軟管或吊臂及系纜的受力情況,一般當液貨艙內液位高度只剩50cm~30cm應通知機艙開啟掃艙泵進行掃艙,并應通知港口值班人員。掃艙結束后如需頂水,則應開啟有關閥門,以便剩余化學品流通。最后拆管并關閉所有閥門。
(2)液艙測量和貨物取樣
用安裝在各艙的封閉式液位器測量液位。危險化學品進出口通過貨艙口或測深管測量液位或取樣時應注意:戴上防毒面具、防護眼鏡、手套、穿上防護服和高筒靴;不要使用合成纖維的測量桿、卷尺或取樣工具;人的站立方向和風向保持90°;測液位或取樣前,應釋放貨艙內的壓力;為避免在可燃氣體中引起火花,在貨物可能帶有靜電時,應使用金屬量尺、測深桿或取樣工具進行測量或取樣;應在規定危化品運輸艙口進行測量或取樣,當操作完成后,要立刻關好艙蓋;假如進出口危化品貨艙中裝有丙烯晴、苯胺、發煙硫酸、氯醇物和苯酚等,不能使用測深管測量或取樣,而應進行封閉式測量或取樣;當裝卸其他貨種(不包括上述貨種)需要精確測量,而封閉式取樣儀或液位器又失靈時,可從測深管來測液位或取樣。
1、評估流程
FMEA是用來識別組件或系統未能達到其設計意圖的方法。通過分析系統可能的故障模式、故障的影響、潛在的原因,然后利用統計方法估算評估指標的嚴重度和頻率計算需要進行系統改進的優先級別。該方法廣泛應用于可靠性分析和風險評估領域。本文針對危化品運輸液貨船裝卸流程,借鑒FMEA方法,構建基于FMEA的化學品液貨船裝卸貨風險評估的具體方法。主要內容如下:
(1)裝卸貨過程中可能的風險,被觀察到的失誤或操作不當;
(2)這些風險對系統的影響或原因;
(3)風險發生的可能性、可能的后果級別;
(4)降低風險的措施。
2、危險品進出口風險衡準
(1)后果分析
后果分析可確定風險可能會產生的一系列不同嚴重程度的影響。危險化學品進出口由于具體的后果在實踐中是難以計算的,可采用半定量的方式對風險的后果做出估計。后果可從對人的傷害和直接經濟損失兩方面考慮(如表1)。
表1 后果嚴重性指數

(2)可能性分析和概率估計
歷史數據、故障樹或事件樹以及利用專家觀點來估計海運危險化學品可能性都是可供選擇的。對于新系統常選擇專家主觀判斷進行,具體分級如表2所示。
表2 可能性或概率等級

(3)風險分級
風險分級按照ALARP原則進行,當海運危險化學品風險處于紅色的高風險區時,需要給予特別關注。
表3 頻率指數與風險衡準

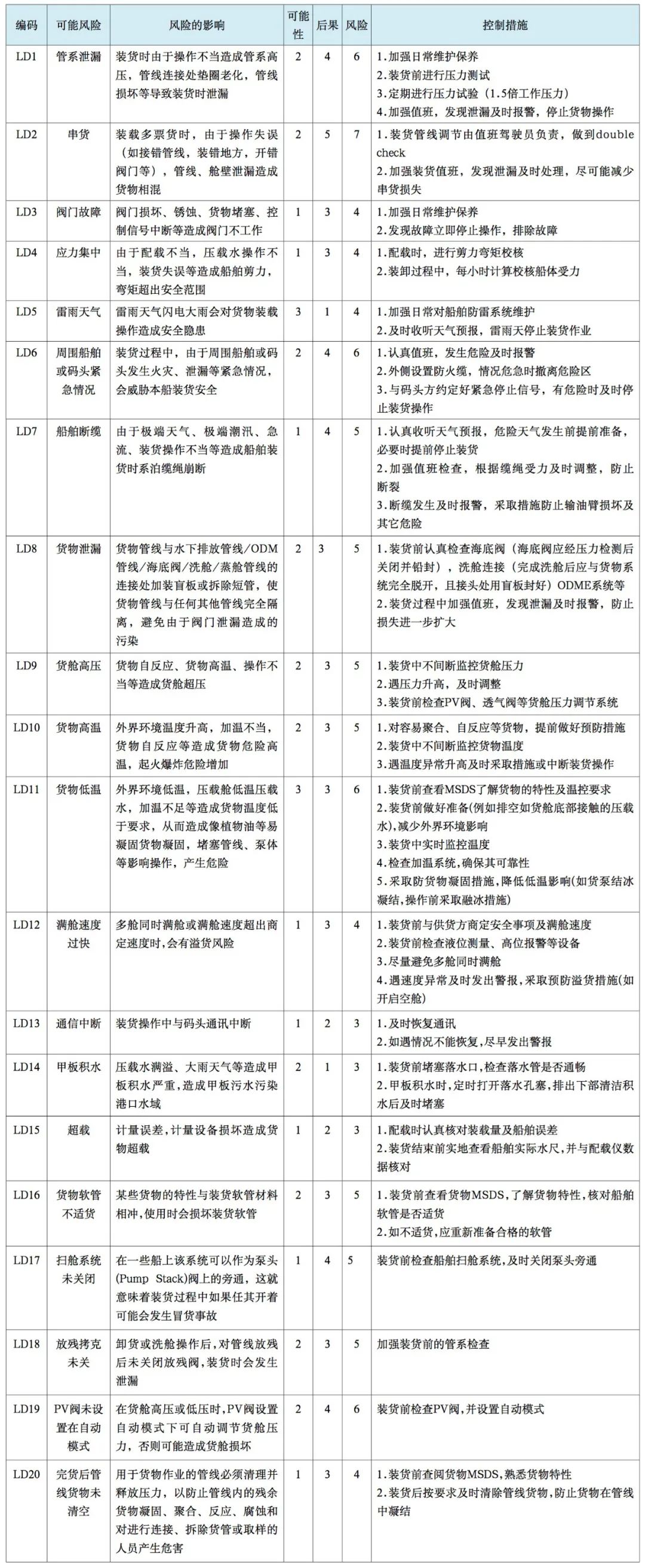
1、裝貨操作風險
表4 裝貨操作風險評估結果

2、危險品進出口卸貨操作風險
表5 裝貨操作風險評估結果

綜上,采用基于FMEA方法對化學品液貨船裝卸貨風險進行了評估,經評估化學品液貨船高風險3個,中風險16個,低風險11個。(來源:中國船檢)
免責聲明:除非特別注明,得一國際危險品貨運網所載內容及圖片來源于互聯網、微信公眾號等公開渠道,本網轉載目的在于傳遞更多信息,僅供參考、交流之目的。并不代表本網贊同其觀點和對其真實性負責。轉載稿件及圖片版權歸原作者或機構所有,如有侵權及其他需求,請您將相關資質證明和您的權利要求發送至miki@gotonecargo.com 得一國際危險品貨代網工作人員會盡快回復處理!如轉載本站資訊,及原創文章,請注明出處。

掃一掃 加微信給您報價